医院概况
Hospital来源:贵阳和谐阳光医院门诊时间:8:30——20:00
在线咨询最近,全国多地都调整了疫情防控措施,很多人都很焦虑,尤其孕产人群:
孕期是不是更容易感染新冠?万一感染新冠,对胎儿有没有影响?临近预产期,还能顺产吗?要准备什么?孩子生下来会感染吗?……
我们专门整理了孕产妈妈最关心的14个问题,咨询专业的妇产科医生后,一次性给到答案。
所有重点信息,我们总结成了一张图,可以先一键保存,详细的解析和答疑见下文。
同时,将北医三院妇产科赵扬玉主任、同济大学附属第一妇婴保健院段涛教授、广东省第二人民医院产科周敬珍、张晓丽主任医师的相关权威科普解答一并分享,以飨读者,希望对大家有所帮助!

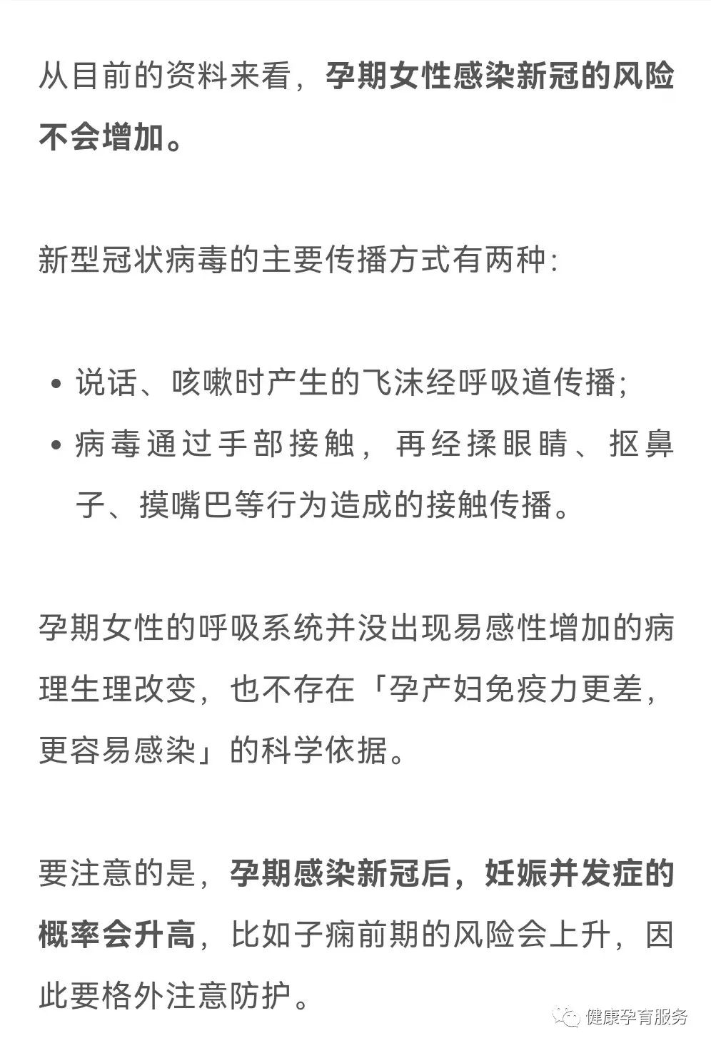
1.孕期更容易感染新冠吗?

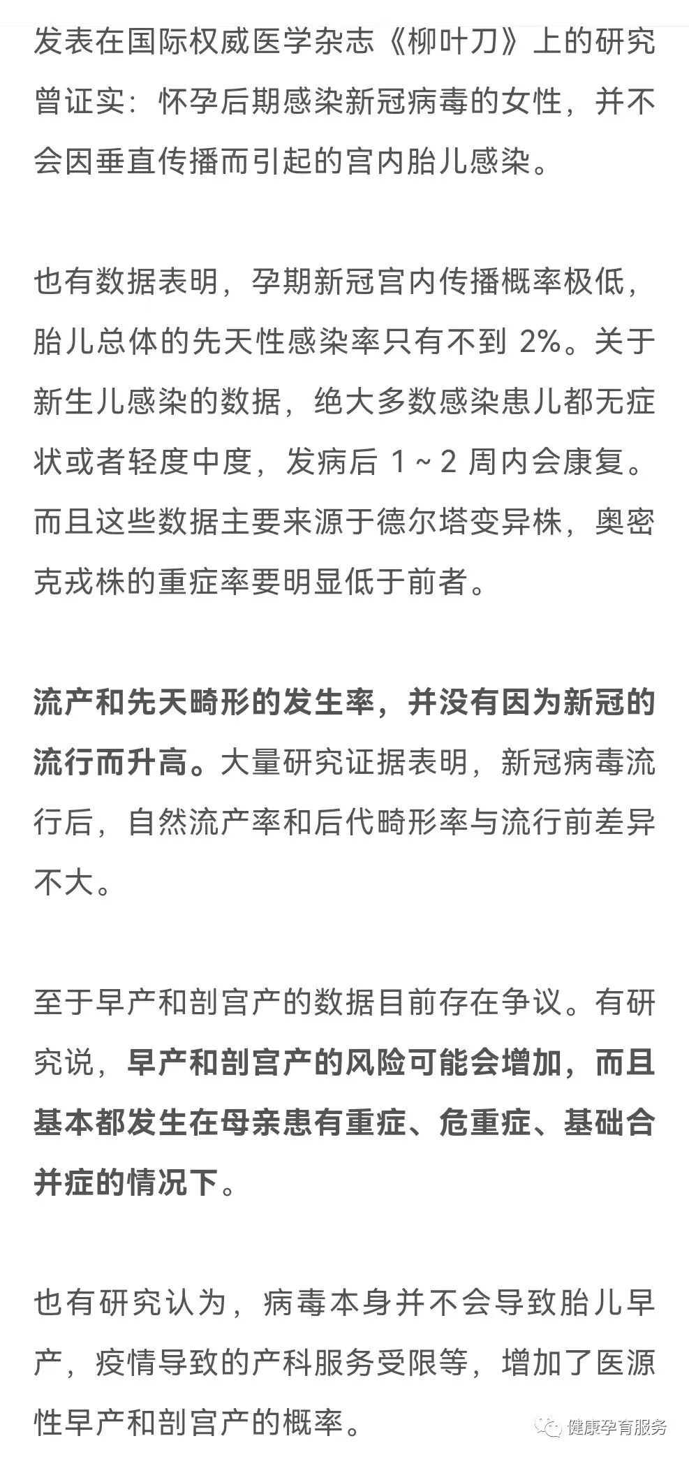
2.孕期感染新冠,影响胎儿健康吗?会导致早产、流产、先天性畸形吗?
目前尚无证据表明新冠肺炎能够穿过胎盘感染胎儿。

3.孕期感染新冠,会有什么症状?会更容易重症吗?
据现有数据统计,孕期感染新冠,无症状和轻症的病例最为多见。
系统评价显示,在2020年9月之前,54%~77% 的孕期感染病例为无症状感染者,并维持整个随访期。根据奥密克戎的特性推测,近期感染新冠的的无症状感染者,比例很可能会更高。
如果是轻症可能会出现发热、咳嗽、头痛、咽痛、乏力、肌肉酸痛等症状,重症可表现为呼吸急促、呼吸困难、缺氧甚至呼吸衰竭。

4.孕期感染新冠能吃药吗?可以吃哪些药?

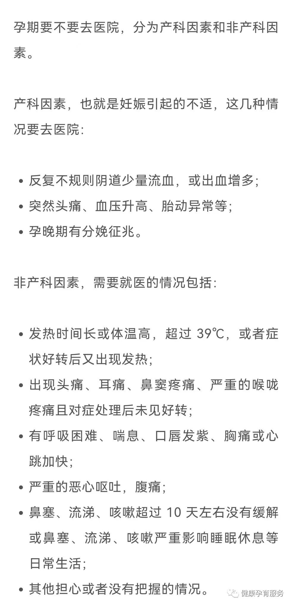
5.孕期什么情况需要就医?

6.孕期可以接种新冠疫苗吗?
随着疫情已经三年,孕妇接种新冠疫苗的数据和研究越来越多,几乎所有的证据都表明:在怀孕前和怀孕期间接种新冠疫苗对孕期女性和婴儿都是安全、有效且有益的。

7.如果邻居或家人感染了新冠,孕妇应该如何保护好自己?
如果有邻居感染了新冠,孕妇需要先确定是否与之有过密切接触。
如果有,孕妇和家人做好以下两条基本上够了:
如果邻居感染新冠,孕妇注意这 2 点
1. 暴露后的五日之内,每日做核酸检测,以及时发现自己是否感染新冠。2. 自我监测有无发热、咳嗽、上呼吸道感染症状以及其他和新冠病毒相关的症状。如果出现相似症状或者体征,建议居家并与他人保持距离。
如果是家里就有阳性感染者,目前推荐无症状或者轻症感染者居家隔离观察。
孕妇在与阳性感染者相处的过程中,需注意:

8.去医院产检,如何做好防护?
去产检时,以下几点孕妈妈们需要特别注意:

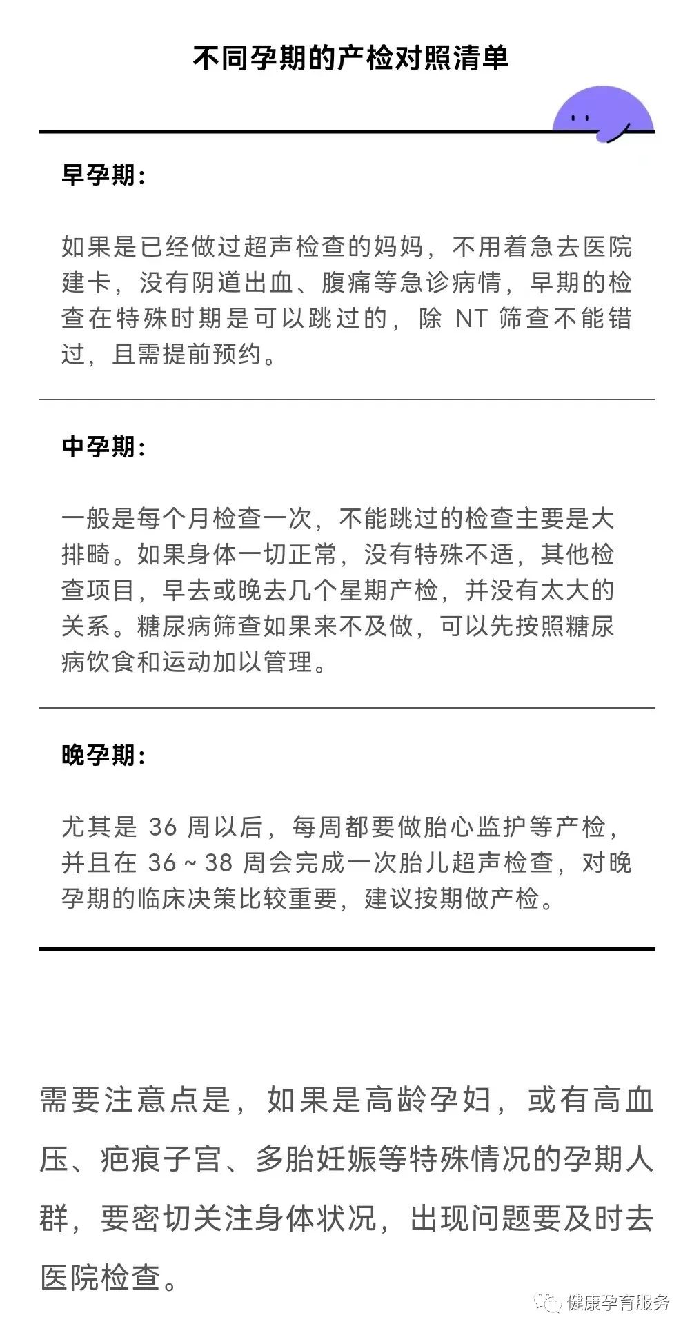
9.万一错过产检,怎么办?
产检错过了,能不能延后,主要看孕周和错过的是什么产检以及错过了多久。

对于不同孕期的检查能否跳过和延后,我们也做了详细的介绍,妈妈们可以对比着看:

10.马上预产期,需要准备什么?需要准备一些防疫用品吗?


入院的防疫准备,最主要就是准备N95口罩,以及做好手卫生,其他不需要特殊置办。
相对来说,医院病房管理是很严格的,会固定时间和次数进行消毒,感染率一般比外面低。很多医院病房门口都有手部消毒液,可以直接用,口罩不够的时候也能免费提供一般医用口罩。
11.产妇新冠阳性,还能顺产吗?还能打无痛吗?

12.产妇新冠阳性,生下来的宝宝一定是阳性吗?
可能会是阳性,但概率很低,更多的是在环境接触中感染。
根据 UpToDate 的数据,新生儿先天性感染的总发生率低于 2%,还包括了一部分出生后接触传播感染的病例。如果妈妈是在临近分娩时感染了新冠,或者妈妈为重症,那新生儿出生阳性的风险可能更高,约为 4%。
总体来说,新生儿重症的概率很低,绝大多数都是无症状患儿,新冠阳性的孕产妈妈们不必过于焦虑。
13.产妇感染新冠比较严重,去产科还是隔离病房,怎么办?

14.产后复查可以延后吗?
如果没有晚期产后出血、产褥感染等情况,可以延后产后复查时间。
一般产后复查是产后42天,可以延期2~4周。但合并有妊娠合并症(糖尿病、高血压等)的产妇,病情控制不理想需及时进行相关疾病的随访,以便及时调整用药,如果病情稳定,也可以暂缓产后复查。
省市居民医保定点医院
中国 · 贵阳 · 和谐阳光医院